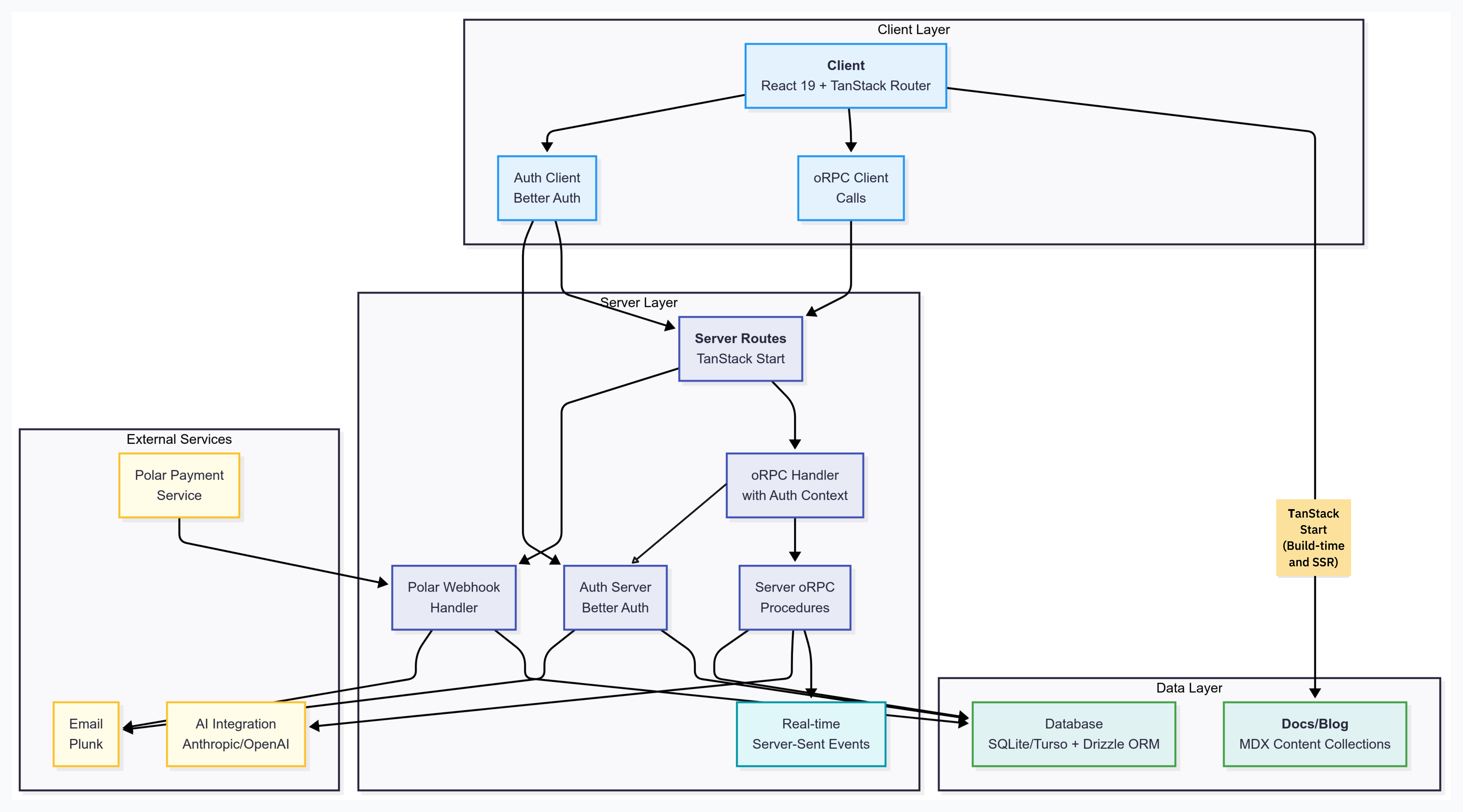
TSStarter follows a modern full-stack architecture that prioritizes type safety, real-time capabilities, and exceptional developer experience.

Complete system architecture showing the flow from client to server, database, and external services
Our carefully curated tech stack ensures you're building with the best tools available:
| Layer | Technology | Purpose |
|---|---|---|
| π¨ Frontend | React 19 + TanStack Router | Type-safe routing and state management |
| βοΈ Backend | TanStack Start + TypeScript | Server Routes, Server Functions, SSR |
| ποΈ Database | SQLite (dev) / Turso (prod) + Drizzle ORM | Type-safe database operations |
| π RPC | oRPC | Type-safe RPC services, client calls |
| π Auth | Better Auth | Modern authentication system |
| β‘ Real-time | Server-Sent Events | Live updates and notifications |
| π€ AI | Anthropic Claude / OpenAI | AI features |
| π¨ Styling | Tailwind CSS + shadcn/ui | Beautiful, accessible UI |
| π§ Email | Plunk | Transactional emails |
| π³ Payments | Polar | Subscription management |
TSStarter comes packed with everything you need to build modern web applications:
tsstarter/
βββ π src/
β βββ π§© components/ # React components
β β βββ ui/ # Reusable UI components (shadcn/ui)
β β βββ app/ # All application components
β βββ ποΈ db/ # Database layer
β β βββ schema.ts # Drizzle schema definitions
β β βββ migrate.ts # Database migrations
β βββ π§ lib/ # Shared utilities
β β βββ auth/ # Authentication logic
β β βββ hooks/ # Custom React hooks
β β βββ orpc.ts # oRPC client configuration
β β βββ utils.ts # Helper functions
β βββ π£οΈ routes/ # Application routes
β β βββ _authed/ # Protected routes
β β βββ api/ # API endpoints
β β βββ __root.tsx # Root layout
β βββ π₯οΈ server/ # Server-side code
β β βββ routes/ # oRPC procedures
β β βββ handler.ts # Request handler
β β βββ orpc.ts # oRPC server setup
β βββ π¨ styles.css # Global styles
βββ π content/ # MDX content
β βββ blog/ # Blog posts
β βββ docs/ # Documentation
βββ π drizzle/ # Database migrations
βββ π public/ # Static assets
βββ π Configuration files
Ready to dive in? Check out our comprehensive getting started guide to set up your first TSStarter project.
TSStarter is designed to help developers build production-ready applications faster, with better type safety, and exceptional developer experience.